DW01B锂电池保护板,DW01B+8205原理图完整设计
- 2020-09-01 12:04:00
- admin 原创
- 12664
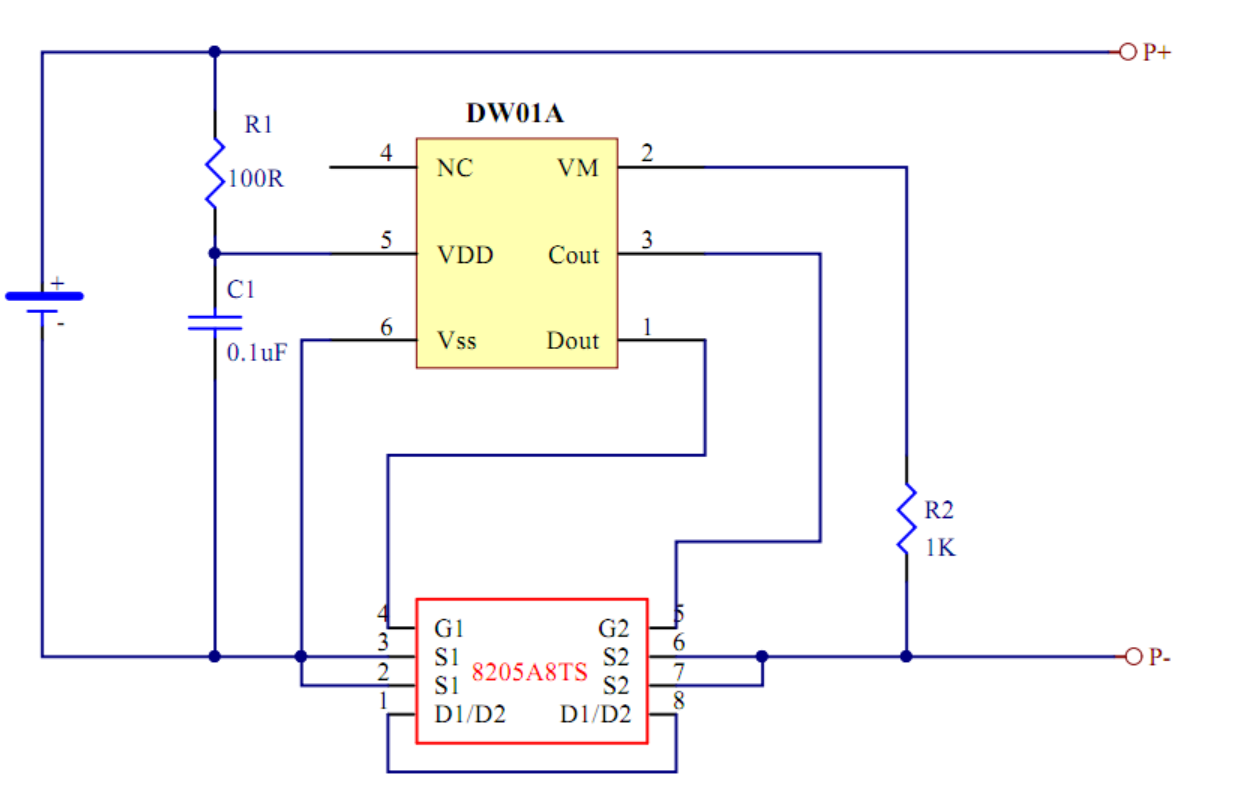
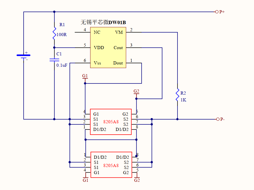
DW01B 电路是一款高精度的单节可充电锂电池的过充电和过放电保护电路,它集高精度过压充电保护、过电压放电保护、过电流放电保护等性能于一身。
DW01B可与8205A8(双NMOS管)组成一个完整的单节或多节并联的锂电池保护板或者锂电池保护电路:
DW01B可与8205A6(双NMOS管)组成一个完整的单节或多节并联的锂电池保护板或者锂电池保护电路.
由于8205A8是TSSOP8封装,再一些体积有限制的设计中,需要更换体积更小的封装来节省空间,8205A6是SOT23-6封装,也就满足了这一点
DW01B和8205A8或者8205A6的PCB设计:
注意8205A8或者8205A6选其一个即可。
R1是0603 100R的电阻,精度1%
R2是0603 1.00K的电阻,精度1%
C1是0603 0.1UF的常用陶瓷电容
DW01B搭配8205A8电路,8205A8多个并联,增加过流电路图。
8205A8可2个并联再于DW01B组成锂电池保护电路。8205A8可3个,4个,5个等都可以。
8205A6也是同样。
| 联系人: | 郑先生(夸克微科技,不是夸克浏览器的) |
|---|---|
| 电话: | 13528458039 |
| Email: | zqf@kkmicro.com |
| QQ: | 2867714804 |
| 微信: | 13528458039 |
| 地址: | 深圳市福田区赛格广场24楼2401A |










