锂电池充放电管理芯片,和输出芯片
- 2020-09-21 11:06:00
- admin 原创
- 9329
关乎锂电池供电的产品,在锂电池上,需要三个电路系统: 1,锂电池保护电路, 2,锂电池充电电路, 3,锂电池输出电路.
内容目录:
1, 单节的锂电池保护电路 单节为 3.7V 锂电池(也叫 4.2V )和 3.8V 锂电池(也叫 4.35V )
2, 单节的锂电池充电电路
3, 单节的锂电池输出电路 锂电池转换稳压输出为: 1.2V , 3.3V,5V , 12V 等等
4, 两节的锂电池保护电路 两节串联 7.4V 锂电池(也叫 8.4V )
5, 两节的锂电池充电电路
6, 两节的锂电池输出电路 两节锂电池转换稳压输出: 3.3V , 5V , 12V 等等
7, 三节的锂电池保护电路 三节串联 11.1V 锂电池(也叫 12.6V )
8, 三节的锂电池充电电路
9, 三节的锂电池输出电路 三节锂电池转换稳压输出: 3V , 5V , 12V , 20V 等等
三个电路组成的原理图。
1,锂电池保护电路:
即锂电池保护板,有的锂电池厂家出厂就自带了保护板了(大部分是默认没带保护板),有的锂电池没,就需要锂电池保护IC了。常用锂电池保护IC如:
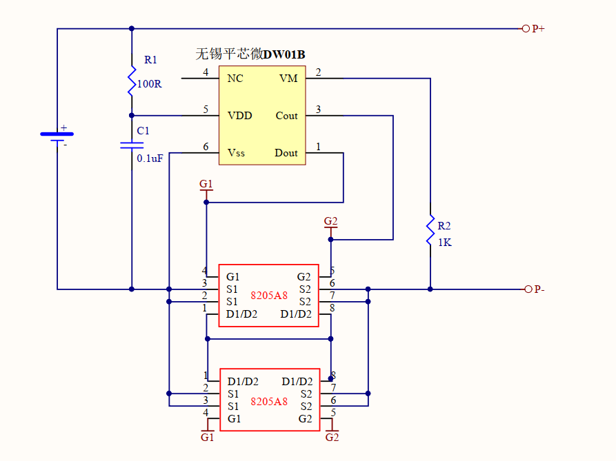
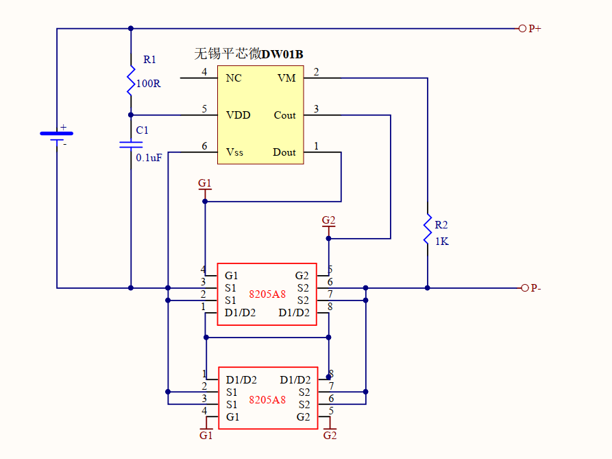
DW01B, 特点:外置MOS(8205A6或者8205A8),由于是外置MOS,过充电电流和过放电电流可通过 很 多 个MOS并联来提高,这是最常见的,采用SOT23-6封装。
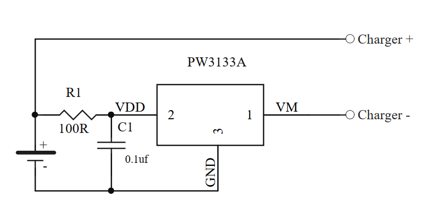
PW3130,特点:内置MOS,电路简单, 过充电电流和过放电电流是3A,适合功率不大电子产品,采用SOT23-5封装。
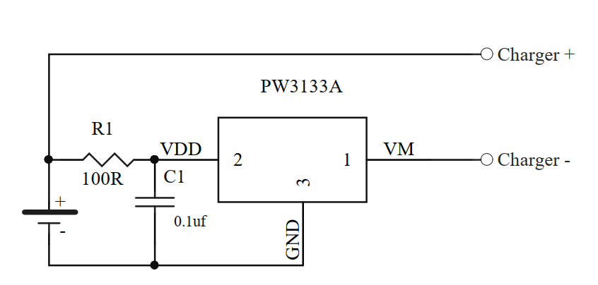
PW3133A,特点:内置MOS,电路简单,在PW3130的基础上再简洁了芯片体积,采用SOT23-3封装。
DW01B和PW3130,PW3133A的电路图如下:
2,锂电池充电电路:
2-1,PW4054,特点:500MA充电电流,5V USB输入最常用的锂电池充电IC,采用SOT23-5封装;
2-2,PW4056,特点:1A充电电流, 5V USB输入也是属于常用的锂电池充电IC,采用SOP8封装;
2-3,PW4203,特点:5V,9V,12V,15V兼容高低压输入的锂电池充电IC,采用SOP8封装。
3,锂电池输出电路:
3-1,锂电池自身供电电压是3V-4.2V之间,锂电池直接供电,电路就是直接接供电。
3-2,锂电池升压输出电路:
PW5100,锂电池升压5V输出,输出电流在600MA,外围最简单;
PW5300,锂电池升压4.5V~10V,输出功率6W(6W/电压=电流)
PW5328B,锂电池升压4.5V ~20V。(注:型号众多,需要其他功能,请联系我们)
3-3,锂电池降压输出电路:
PW6566,LDO,输出3V,2.8V,2.5V,1.8V,1.5V,1.2V,电流最大250MA。
PW2051,DC-DC降压,电流最大1A
PW2052,DC-DC降压,电流最大2A (注:型号众多,需要其他功能,请联系我们)
3-4,锂电池保护电路+锂电池充电电路+锂电池输出电路原理图:
4,两节锂电池保护电路
4-1,H Y2 120,两节锂电池保护电路,
4-2,P L7022 ,两节锂电池保护电路。
5,两节锂电池充电电路
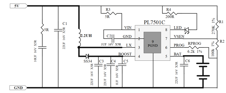
5-1,PL7501C ,输入5V ,升压给两节锂电池充电,1A最大;
5-2,PW4203 ,输入9V-20V ,降压给两节锂电池充电,2A最大。
6,两节锂电池输出电路
6-1,PW2312,两节锂电池降压稳压到1.2V,3.3V,5V,6V 等,最大1A
6-2,PW2162 ,两节锂电池降压稳压到1.2V,3.3V,5V,6V 等,最大2A
6-3,PW2163,两节锂电池降压稳压到1.2V,3.3V,5V,6V 等,最大3A
6-4,PW2205,两节锂电池降压稳压到1.2V,3.3V,5V,6V 等,最大5A
6-5,PW6218 ,两节锂电池降压3V ,3.3V ,5V 的 LDO 芯片,输入最大18V
6-6,PW6206 ,两节锂电池降压3V ,3.3V ,5V 的 LDO 芯片,输入最大40V
6-7 ,PW5328B ,两节锂电池升压到9V,12V,15V 等,输出功率8W左右
6-8,PW5600 ,两节锂电池升压到9V,12V,15V ,输出电流2-3A
7 ,三节锂电池保护电路
7-1,S-8254
7-2,CW1233
8,三节锂电池充电电路
8-1,PW4053,输入5V ,升压给三节锂电池充电,最大1.2A;
8-2,PW4203 ,输入15V-20V ,降压给三节锂电池充电,最大2A。
9,三节锂电池输出电路
9-1,PW6206,LDO 芯片,输入最大到40V ,输出3V,3.3V,5V
9-2 ,PW6218 ,LDO芯片,输入最大到18V ,输出3V,3.3V,5V
9-3 ,PW2162 ,两节锂电池降压稳压到1.2V,3.3V,5V,6V,9V 等,最大2A
9-4 ,PW2163,两节锂电池降压稳压到1.2V,3.3V,5V,6V,9V 等,最大3A
9-5 ,PW2205,两节锂电池降压稳压到1.2V,3.3V,5V,6V,9V 等,最大5A
9-6,PW5600,两节锂电池升压到15V ,输出电流2-3A
| 联系人: | 郑先生(夸克微科技,不是夸克浏览器的) |
|---|---|
| 电话: | 13528458039 |
| Email: | zqf@kkmicro.com |
| QQ: | 2867714804 |
| 微信: | 13528458039 |
| 地址: | 深圳市福田区赛格广场24楼2401A |




























