CN3153如韵,技术支持,现货
- 2020-11-09 10:55:00
- admin 原创
- 1304
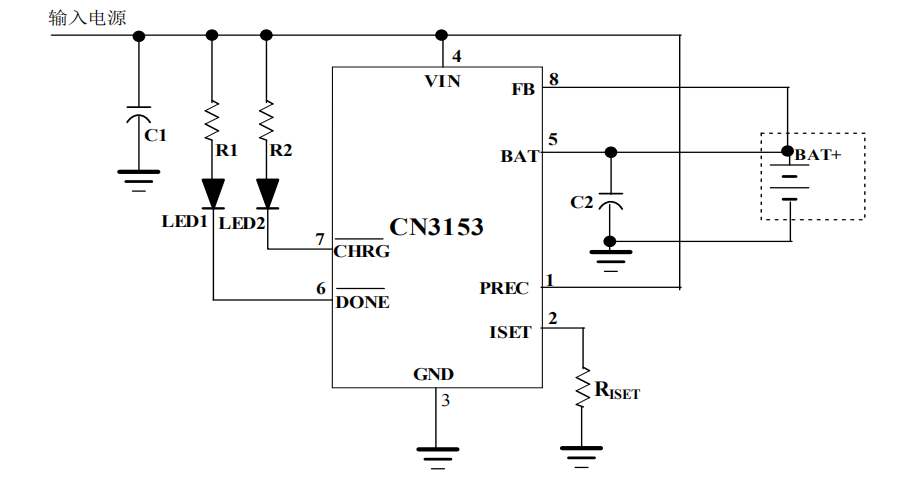
CN3153是可以对单节锂电池进行恒流/恒压充电管理的集成电路。该器件内部包括功率晶体管,应用时不需要外部的电流检测电阻和阻流二极管。CN3153只需要极少的外围元器件,非常适合于便携式应用的领域。热调制电路可以在器件的功耗比较大或者环境温度比较高的时候将芯片温度控制在安全范围内。恒压充电电压可以通过一个外部的电阻调节。充电电流通过一个外部电阻设置。在电池电压较低时,CN3153处于涓流充电模式,涓流充电电流可选择为恒流充电电流的10%或100%。当输入电压掉电时,CN3153自动进入低功耗的睡眠模式,此时电池的电流消耗小于3微安。其它功能包括电池短路保护,输入电压过低锁存,自动再充电,充电状态/充电结束状态指示等功能。CN3153采用散热增强型的8管脚小外形封装
(SOP8/PP)。
应用:
电子烟
数码相机
移动电源
电子词典
便携式设备
各种充电器
特点:
片内功率晶体管
不需要外部阻流二极管和电流检测电阻
为了激活深度放电的电池,在电池电压较低
时采用涓流充电模式
涓流充电电流可选择为恒流充电电流的 10%
或 100%
可作为电压源使用
电池短路保护
恒压充电电压可通过一个外部电阻向上调节
最大恒流充电电流:1A
采用恒流/恒压/恒温模式充电,既可以使充
电电流最大化,又可以防止芯片过热
电源电压掉电时自动进入低功耗的睡眠模式
充电状态和充电结束状态指示输出
C/10充电结束
自动再充电
产品无铅,满足rohs,不含卤素(SOP8/PP)
联系人: 郑先生
电话: 13528458039
Email: zqf@kkmicro.com
QQ: 2867714804
微信: 13528458039
地址: 深圳市南山区蛇口街道渔一社区后海大道1021号BC座B303A16
发表评论
文章分类
深圳市夸克微科技有限公司
| 联系人: | 郑先生(夸克微科技,不是夸克浏览器的) |
|---|---|
| 电话: | 13528458039 |
| Email: | zqf@kkmicro.com |
| QQ: | 2867714804 |
| 微信: | 13528458039 |
| 地址: | 深圳市福田区赛格广场24楼2401A |

