SLM6500电磁干扰认证设计PCB
- 2021-03-24 09:48:00
- admin 原创
- 1883
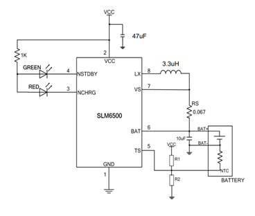
SLM6500是一款面向5V交充适配器的2A离子电池充电器。它是采用1.5MHz固定频率的步降压型转换器,利用芯片内部的功率晶体管电池进行涓流、恒流和恒压充电。充电电流可用外部电阻编程设定,持续充电电流可达2A不需要另加防倒灌二极管。具有高达90%以上充电效率,且自身发热量极小。同款脚位的PW4052在电磁干扰EMI措施上,会简单点,增加了RC吸收电路即可完成。
SLM6500充电板子所需的物料表,可直接导用
PW4052的
DEMO物料表。在电感这方面由于大部分是靠工程师经验来决定的。可以按照,如表格中,
PW4052最大充电电流
2.5A一样的话,电感推荐功率电感
CD75-4.7uH,或者一体成型电感
0530-4.7UH等。
在
PCB设计中,需要注意:
1, Cin≥10uF 不可省略, 尽量靠近 Vin 引脚。 Cbat 尽量靠近 Bat 引脚。
2,芯片底部焊盘为功率地,需要焊接
3,输入电容 CIN 是用来吸收转换器所有的输入开关纹波电流, 不可以省掉。 它必须具有足够的纹波电流等级,在不好情况下的纹波电流有效值近似于输出充电电流的一半。 实际电容的值大小不是关键。
电磁干扰 EMI 措施:
1, SW面积尽量小点,还有加 RC对 GND
2, R的阻值是 10R, C的容值是 2.2nF
3, SW作为电磁干扰源,在保证足够电流通过的 PCB布局面积外,需要尽量减小一些。
例如
PW4052单节
2.5A充电管理芯片的电路图中的
R3和
C2。
如果需要做锂电池的
2A充电和输出
USB口
5V2A放电的话,可以这样拼接即可。
| 联系人: | 郑先生(夸克微科技,不是夸克浏览器的) |
|---|---|
| 电话: | 13528458039 |
| Email: | zqf@kkmicro.com |
| QQ: | 2867714804 |
| 微信: | 13528458039 |
| 地址: | 深圳市福田区赛格广场24楼2401A |



