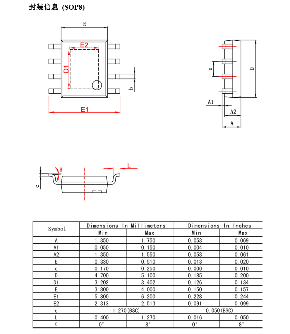
CN5502
联系我们详情
代理商:深圳市夸克微科技 郑先生 :13528458039 QQ 2867714804
CN5502 规格书下载 - [ 芯片模块网,www.icmkw.com 规格书,PCB文件,模块板资料网站,让芯片更简单】
发表评论
深圳市夸克微科技有限公司
| 联系人: | 郑先生(夸克微科技,不是夸克浏览器的) |
|---|---|
| 电话: | 13528458039 |
| Email: | zqf@kkmicro.com |
| QQ: | 2867714804 |
| 微信: | 13528458039 |
| 地址: | 深圳市福田区赛格广场24楼2401A |
产品分类
