CN3306代理商,原装现货
详情
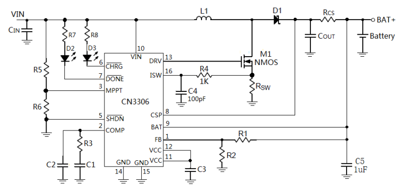
理。CN3306 具有恒流和恒压充电模式,在恒流充电模式,充电电流通过一个外部电阻设置;在恒压充电模式,CN3306 的调制电压由外部电阻设置。在恒压充电阶段,充电电流逐渐减小,当充电电流降低到恒流充电电流的 16.6%时,充电结束。在充电结束状态,如果电池电压下降到再充电阈值时,自动开始新的充电周期。其他功能包括芯片关断功能,电池端过压保护功能,内置5V电压调制器和斜坡补偿等。CN3306采用16管脚TSSOP封装。
应用:
POS 机
笔记本电脑
锂电池,磷酸铁锂电池或钛酸锂电池的充电管理
输入电压范围:4.5V 到 32V
充电电流自适应功能
产品无铅,满足Rohs,不含卤素
联系人: 郑先生
电话: 13528458039
Email: zqf@kkmicro.com
QQ: 2867714804
微信: 13528458039
地址: 深圳市南山区蛇口街道渔一社区后海大道1021号BC座B303A16
| 联系人: | 郑先生(夸克微科技,不是夸克浏览器的) |
|---|---|
| 电话: | 13528458039 |
| Email: | zqf@kkmicro.com |
| QQ: | 2867714804 |
| 微信: | 13528458039 |
| 地址: | 深圳市福田区赛格广场24楼2401A |
