支持 PD/QC 快充协议高压 5V-9V2A 给三节串联 12.6V 锂电池充电板 30号
1 电路板 PCB 描述:
1.1 名称: 支持 PD/QC 快充协议高压 5V-9V2A 给三节串联 12.6V 锂电池充电板
1.2 应用:便捷充电设备等
1.3 电池组: 11.1V 锂电池组, 三串 3.7V 锂电池, 充满 12.6V
1.4 输入电压: 5V-9V (充电亮灯,充满转灯)
1.5 Max 输入电流: 1.9A
1.1 名称: 支持 PD/QC 快充协议高压 5V-9V2A 给三节串联 12.6V 锂电池充电板
1.2 应用:便捷充电设备等
1.3 电池组: 11.1V 锂电池组, 三串 3.7V 锂电池, 充满 12.6V
1.4 输入电压: 5V-9V (充电亮灯,充满转灯)
1.5 Max 输入电流: 1.9A
详情
1 电路板 PCB 描述:
1.1 名称: 支持 PD/QC 快充协议高压 5V-9V2A 给三节串联 12.6V 锂电池充电板
1.2 应用:便捷充电设备等
1.3 电池组: 11.1V 锂电池组, 三串 3.7V 锂电池, 充满 12.6V
1.4 输入电压: 5V-9V (充电亮灯,充满转灯)
1.5 Max 输入电流: 1.9A
1.6 芯片功能简介:
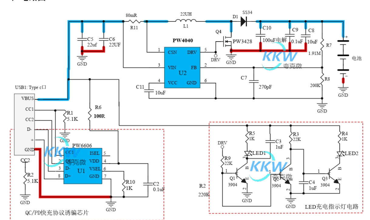
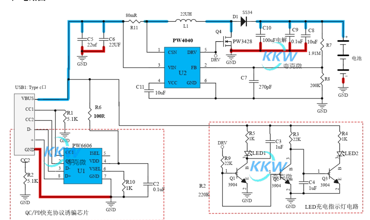
1, 锂电池充电电路: PW4040
PW4040 锂电池充电管理芯片, 可达 3.5A 充电电流,可调输出充电电压,支持宽输入电压
2, USB C 口 PD/QC 快充协议芯片: PW6606
PW6606 是 PD/QC 快充协议芯片, SINK 端,负责协议通讯 PD 充电器使输出其指定的电压。
2, 电路图:
1.1 名称: 支持 PD/QC 快充协议高压 5V-9V2A 给三节串联 12.6V 锂电池充电板
1.2 应用:便捷充电设备等
1.3 电池组: 11.1V 锂电池组, 三串 3.7V 锂电池, 充满 12.6V
1.4 输入电压: 5V-9V (充电亮灯,充满转灯)
1.5 Max 输入电流: 1.9A
1.6 芯片功能简介:
1, 锂电池充电电路: PW4040
PW4040 锂电池充电管理芯片, 可达 3.5A 充电电流,可调输出充电电压,支持宽输入电压
2, USB C 口 PD/QC 快充协议芯片: PW6606
PW6606 是 PD/QC 快充协议芯片, SINK 端,负责协议通讯 PD 充电器使输出其指定的电压。
2, 电路图:
PCB 布局分两部分电路:信号控制电路+功率电路
蓝色粗线功率走线布局宽; SW 部分(L1,D1,Q1 三器件的相接处)因为是功率输出要布局宽,
但还因为是噪声源面积要小。
红色粗线功率地,画板要点:功率地要宽,各点连接回路距离短,地要多打孔.
(输入,C5,C6, C10,C9,C8,Q1 和电池的接地端)
3, PCB 图和 3D 显示图
发表评论
深圳市夸克微科技有限公司
| 联系人: | 郑先生(夸克微科技,不是夸克浏览器的) |
|---|---|
| 电话: | 13528458039 |
| Email: | zqf@kkmicro.com |
| QQ: | 2867714804 |
| 微信: | 13528458039 |
| 地址: | 深圳市福田区赛格广场24楼2401A |
产品分类
