两节锂电池方案板,提供5V2.4A( 最大 3A) 的输出电流 107号
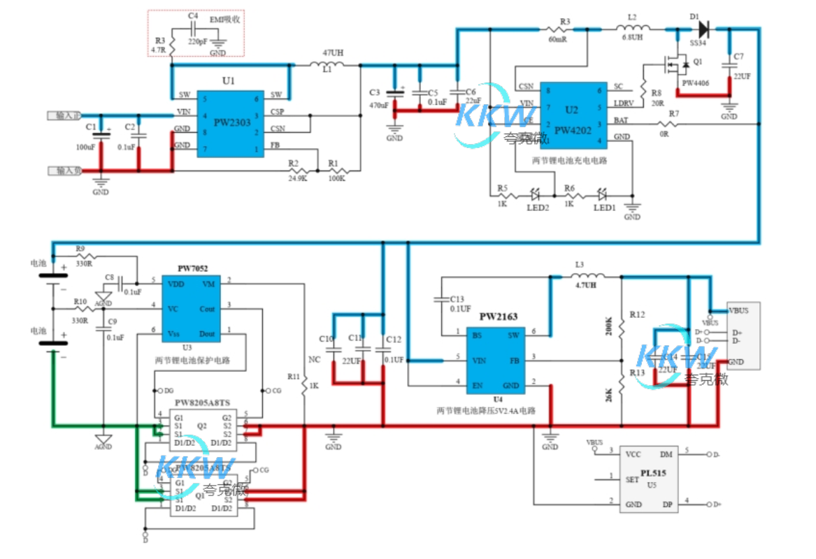
这是一款名为“两节串联锂电池充放电板”的电路板, 主要用于便捷充电设备等。 它支持两
节 7.4V 的锂电池组, 充满后电压为 8.4V , 可以通过 5V-24V 的输入进行充电。
该电路板有一个 USB 输出端口, 可以提供 5V2.4A ( 最大 3A ) 的输出电流, 同时电池端充电
电流可达 1A 。
节 7.4V 的锂电池组, 充满后电压为 8.4V , 可以通过 5V-24V 的输入进行充电。
该电路板有一个 USB 输出端口, 可以提供 5V2.4A ( 最大 3A ) 的输出电流, 同时电池端充电
电流可达 1A 。
详情
这是一款名为“两节串联锂电池充放电板”的电路板, 主要用于便捷充电设备等。 它支持两
节 7.4V 的锂电池组, 充满后电压为 8.4V , 可以通过 5V-24V 的输入进行充电。
该电路板有一个 USB 输出端口, 可以提供 5V2.4A ( 最大 3A ) 的输出电流, 同时电池端充电
电流可达 1A 。
该电路板使用了四种不同的芯片:
1 、 PW4202 锂电池充电管理芯片, 外置 MOS , 支持 5V 输入升压两串锂电池充电, 可以实现
可达 3A 的充电电流。
2 、 PW2303 DC-DC 降压芯片, 工作频率为 130Khz ,可以调节限流, 常用于 5V 输入 5V 输出,
同时也可以将输入高于 5V 的电压稳压输出 5V , 可以实现可达 3A 的输出电流。
3 、 PW7052 两串锂电池保护电路芯片,可以检测电池的过充、过放和过流情况,并通过并
联 MOS 管增加过流保护值。
4 、 PW2163 DC-DC 降压恒压芯片, 输入电压范围为 4.5V-18V , 可以调节恒压输出, 可以实现
可达 5A3A 的输出电流。
节 7.4V 的锂电池组, 充满后电压为 8.4V , 可以通过 5V-24V 的输入进行充电。
该电路板有一个 USB 输出端口, 可以提供 5V2.4A ( 最大 3A ) 的输出电流, 同时电池端充电
电流可达 1A 。
该电路板使用了四种不同的芯片:
1 、 PW4202 锂电池充电管理芯片, 外置 MOS , 支持 5V 输入升压两串锂电池充电, 可以实现
可达 3A 的充电电流。
2 、 PW2303 DC-DC 降压芯片, 工作频率为 130Khz ,可以调节限流, 常用于 5V 输入 5V 输出,
同时也可以将输入高于 5V 的电压稳压输出 5V , 可以实现可达 3A 的输出电流。
3 、 PW7052 两串锂电池保护电路芯片,可以检测电池的过充、过放和过流情况,并通过并
联 MOS 管增加过流保护值。
4 、 PW2163 DC-DC 降压恒压芯片, 输入电压范围为 4.5V-18V , 可以调节恒压输出, 可以实现
可达 5A3A 的输出电流。
附原理图
发表评论
深圳市夸克微科技有限公司
| 联系人: | 郑先生(夸克微科技,不是夸克浏览器的) |
|---|---|
| 电话: | 13528458039 |
| Email: | zqf@kkmicro.com |
| QQ: | 2867714804 |
| 微信: | 13528458039 |
| 地址: | 深圳市福田区赛格广场24楼2401A |
产品分类
