
5V-12V 给四串磷酸铁锂电池充电芯片, PW4000 支持升降压快充 PD 121号
1 电路板 PCB 描述:
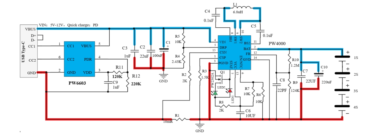
1.1 名称: 5V-12V 给四串磷酸铁锂电池充电芯片, PW4000 支持升降压快充 PD
1.2 应用:便捷充电设备等
1.3 电池组: 12.8V 磷酸铁锂电池组,四串可多并,充满 14.4V
1.4 输入电压: 5V-12V (充电亮灯,充满转灯,不接电池是闪灯)
更改 R5 阻值可改成诱骗的快充电压 9V,15V,20V(阻值请查看 PW6603 规格书)
去掉 R11,R12,C9,PW6603 和 USB1 接口,可以直接输入 DC: 5V-20V 正常工作给电池充电。
1.5 Max 充电电流: 2A
1.1 名称: 5V-12V 给四串磷酸铁锂电池充电芯片, PW4000 支持升降压快充 PD
1.2 应用:便捷充电设备等
1.3 电池组: 12.8V 磷酸铁锂电池组,四串可多并,充满 14.4V
1.4 输入电压: 5V-12V (充电亮灯,充满转灯,不接电池是闪灯)
更改 R5 阻值可改成诱骗的快充电压 9V,15V,20V(阻值请查看 PW6603 规格书)
去掉 R11,R12,C9,PW6603 和 USB1 接口,可以直接输入 DC: 5V-20V 正常工作给电池充电。
1.5 Max 充电电流: 2A
详情
1 电路板 PCB 描述:
1.1 名称: 5V-12V 给四串磷酸铁锂电池充电芯片, PW4000 支持升降压快充 PD
1.2 应用:便捷充电设备等
1.3 电池组: 12.8V 磷酸铁锂电池组,四串可多并,充满 14.4V
1.4 输入电压: 5V-12V (充电亮灯,充满转灯,不接电池是闪灯)
更改 R5 阻值可改成诱骗的快充电压 9V,15V,20V(阻值请查看 PW6603 规格书)
去掉 R11,R12,C9,PW6603 和 USB1 接口,可以直接输入 DC: 5V-20V 正常工作给电池充电。
1.5 Max 充电电流: 2A
1.6 芯片功能简介:
1, 锂电池充电电路: PW4000
PW4000 是 1 节-4 节锂电池充电管理芯片,可达 3A 充电电流,支持升降压能力。
2, USB C 口 PD 快充协议芯片: PW6603
PW6603 是 PD 快充协议芯片, SINK 端,负责协议通讯 PD 充电器使输出其指定的电压。
2, 电路图:
1.1 名称: 5V-12V 给四串磷酸铁锂电池充电芯片, PW4000 支持升降压快充 PD
1.2 应用:便捷充电设备等
1.3 电池组: 12.8V 磷酸铁锂电池组,四串可多并,充满 14.4V
1.4 输入电压: 5V-12V (充电亮灯,充满转灯,不接电池是闪灯)
更改 R5 阻值可改成诱骗的快充电压 9V,15V,20V(阻值请查看 PW6603 规格书)
去掉 R11,R12,C9,PW6603 和 USB1 接口,可以直接输入 DC: 5V-20V 正常工作给电池充电。
1.5 Max 充电电流: 2A
1.6 芯片功能简介:
1, 锂电池充电电路: PW4000
PW4000 是 1 节-4 节锂电池充电管理芯片,可达 3A 充电电流,支持升降压能力。
2, USB C 口 PD 快充协议芯片: PW6603
PW6603 是 PD 快充协议芯片, SINK 端,负责协议通讯 PD 充电器使输出其指定的电压。
2, 电路图:
3, PCB 图和 3D 显示图
4, BOM 物料表
发表评论
深圳市夸克微科技有限公司
联系人: | 郑先生(夸克微科技,不是夸克浏览器的) |
---|---|
电话: | 13528458039 |
Email: | zqf@kkmicro.com |
QQ: | 2867714804 |
微信: | 13528458039 |
地址: | 深圳市福田区赛格广场24楼2401A |
产品分类