四节串联锂电池保护方案板, 20A 过流,带电池均衡电路 143号
1 电路板 PCB 描述:
1.1 名称:四节串联锂电池保护方案板, 20A 过流,带电池均衡电路
1.2 应用: 14.8V 锂电池组:四串 3.7V 锂电池串联组,可多组并联
1.3 过放电检测电压: 2.4V(单个锂电池) ,过充电检测电压: 4.28V(单个锂电池)
1.5 均衡电路:被动均衡
1.1 名称:四节串联锂电池保护方案板, 20A 过流,带电池均衡电路
1.2 应用: 14.8V 锂电池组:四串 3.7V 锂电池串联组,可多组并联
1.3 过放电检测电压: 2.4V(单个锂电池) ,过充电检测电压: 4.28V(单个锂电池)
| 1.4 |
(P+/P-)保护板输入电压: 10V-16.8V, 16.8V 充满; 四串锂电池组放电电压: 9.6V∽16.8V。 瞬间电流 20A,工作电流推荐 10A 以下 |
详情
1 电路板 PCB 描述:
1.1 名称:四节串联锂电池保护方案板, 20A 过流,带电池均衡电路
1.2 应用: 14.8V 锂电池组:四串 3.7V 锂电池串联组,可多组并联
1.3 过放电检测电压: 2.4V(单个锂电池) ,过充电检测电压: 4.28V(单个锂电池)
1.5 均衡电路:被动均衡
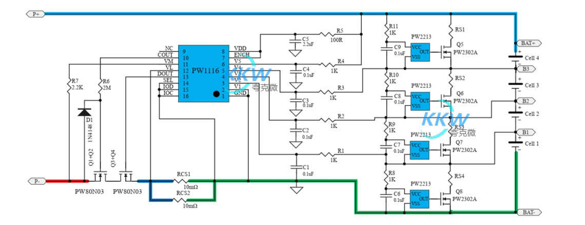
1.6 芯片功能简介:
1,锂电池保护电路: PW1116
PW1116 四串锂电池得过充,过放,过流检测保护电路芯片,并联 MOS 可增加过流保护值。
2, 锂电池电量均衡芯片: PW2213
PW2213 锂电池电量均衡电路芯片。可多串锂电池,多并电路。
2,电路图:
1.1 名称:四节串联锂电池保护方案板, 20A 过流,带电池均衡电路
1.2 应用: 14.8V 锂电池组:四串 3.7V 锂电池串联组,可多组并联
1.3 过放电检测电压: 2.4V(单个锂电池) ,过充电检测电压: 4.28V(单个锂电池)
| 1.4 |
(P+/P-)保护板输入电压: 10V-16.8V, 16.8V 充满; 四串锂电池组放电电压: 9.6V∽16.8V。 瞬间电流 20A,工作电流推荐 10A 以下 |
1.6 芯片功能简介:
1,锂电池保护电路: PW1116
PW1116 四串锂电池得过充,过放,过流检测保护电路芯片,并联 MOS 可增加过流保护值。
2, 锂电池电量均衡芯片: PW2213
PW2213 锂电池电量均衡电路芯片。可多串锂电池,多并电路。
2,电路图:
3, PCB 图和 3D 显示图
4, BOM 物料表
发表评论
深圳市夸克微科技有限公司
| 联系人: | 郑先生(夸克微科技,不是夸克浏览器的) |
|---|---|
| 电话: | 13528458039 |
| Email: | zqf@kkmicro.com |
| QQ: | 2867714804 |
| 微信: | 13528458039 |
| 地址: | 深圳市福田区赛格广场24楼2401A |
产品分类
