五节串联锂电池保护方案板, 10A 过流 147号
1 电路板 PCB 描述:
1.1 名称:五节串联锂电池保护方案板, 10A 过流
1.2 应用: 18.5V 锂电池组:五串 3.7V 锂电池串联组,可多组并联
1.3 过放电检测电压: 2.4V(单个锂电池) ,过充电检测电压: 4.28V(单个锂电池)
1.1 名称:五节串联锂电池保护方案板, 10A 过流
1.2 应用: 18.5V 锂电池组:五串 3.7V 锂电池串联组,可多组并联
1.3 过放电检测电压: 2.4V(单个锂电池) ,过充电检测电压: 4.28V(单个锂电池)
| 1.4 |
(P+/P-)保护板输入电压: 15V-21V, 21V 充满; 五串锂电池组放电电压: 12V∽21V。 瞬间电流 10A,工作电流推荐 5A 以下 |
详情
1 电路板 PCB 描述:
1.1 名称:五节串联锂电池保护方案板, 10A 过流
1.2 应用: 18.5V 锂电池组:五串 3.7V 锂电池串联组,可多组并联
1.3 过放电检测电压: 2.4V(单个锂电池) ,过充电检测电压: 4.28V(单个锂电池)
1.5 芯片功能简介:
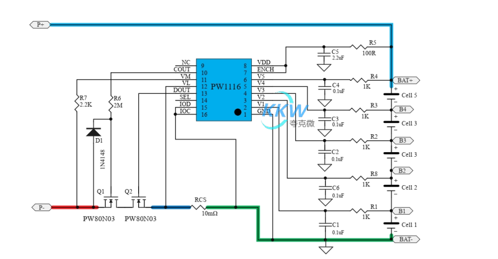
1,锂电池保护电路: PW1116
PW1116 五串锂电池得过充,过放,过流检测保护电路芯片,并联 MOS 可增加过流保护值。
2,电路图:
1.1 名称:五节串联锂电池保护方案板, 10A 过流
1.2 应用: 18.5V 锂电池组:五串 3.7V 锂电池串联组,可多组并联
1.3 过放电检测电压: 2.4V(单个锂电池) ,过充电检测电压: 4.28V(单个锂电池)
| 1.4 |
(P+/P-)保护板输入电压: 15V-21V, 21V 充满; 五串锂电池组放电电压: 12V∽21V。 瞬间电流 10A,工作电流推荐 5A 以下 |
1,锂电池保护电路: PW1116
PW1116 五串锂电池得过充,过放,过流检测保护电路芯片,并联 MOS 可增加过流保护值。
2,电路图:
3, PCB 图和 3D 显示图
发表评论
深圳市夸克微科技有限公司
| 联系人: | 郑先生(夸克微科技,不是夸克浏览器的) |
|---|---|
| 电话: | 13528458039 |
| Email: | zqf@kkmicro.com |
| QQ: | 2867714804 |
| 微信: | 13528458039 |
| 地址: | 深圳市福田区赛格广场24楼2401A |
产品分类
