IP2188集成 12 种协议、可于USBC端口的快充协议芯片
联系我们详情
1. 特性
支持 12 种 USB 端口快充协议
支持 USB TypeC PD2.0/PD3.0/PPS DFP 协议
支持多种充电协议(QC3.0/QC2.0,FCP,SCP, AFC , MTK PE+ 2.0/1.1 以及 2.4A , 2.0A 和 BC1.2 )
支持自动选择 TypeC PD 或其他快充协议
支持 USB TypeC PD2.0/PD3.0/PPS DFP
CC1,CC2 自动输出上拉状态
支持广播 18W 功率的 SRC Capability 包
支持广播 5V,9V,12V 电压的 SRC Capability 包
支持广播 3V~12V PPS 电压的 SRC Capability 包
CC 握手成功后,VBUSG 开启 VBUS 功率路径
支持 QC3.0/QC2.0 Class A 充电协议
支持 QC3.0 Class A:3.6V~12V(0.2V/Step)
支持 QC2.0 Class A:5V,9V,12V
支持 MTK PE+ 2.0/1.1 快充协议
PE+ 2.0:5V~20V(0.5V/Step)配置
PE+ 1.1:5V,7V,9V,12V 配置
支持 FCP 快充
支持 SCP 快充
支持 AFC 快充
支持 2.4A :DP = 2.7V, DM = 2.7V
支持 2.0A:DP = 1.2V , DM =1.2V
支持 BC1.2:DP 与 DM 短接
自动检测 DP,DM 上电压对应的快充请求,通 过调节 FB 精确控制输出电压
DP,DM,CC1,CC2 过压保护
DP,DM 对地弱短路保护
工作电压范围:3 .3V~20V
封装 SSOP10
2. 简介
IP2188 是一款集成 12 种、用于 USB 输出端口 的快充协议 IC ,支持 USB 端口充电协议。支持 11 种快充协议,包括 USB TypeC PD2.0/PD3.0/PPS DFP, HVDCP
QC3.0/QC2.0 ( Quick Charge ) Class A , FCP ( Hisilicon® Fast Charge Protocol ), SCP ( Super Fast Charge ), AFC ( Samsung® Adaptive Fast Charge ), MTK PE+ 2.0/1.1 ( MediaTek Pump Express Plus 2.0/1.1 ), Apple 2.4A , BC1.2 以及 2.0A 。 IP2188 支持自动检测设备类型和充电协议切换, 自动响应快充协议请求。
IP2188 集成 FB 控制接口,可通过调节 FB SOURCE/SINK 的电流(最小 2uA/step )来精确控制 输出电压。
3. 应用
USB 功率输出接口、移动电源、车载充电器
智慧手机、平板电脑、网络笔记本、数字相机、 蓝牙配件所用的电池充电器

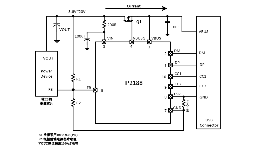
4. 典型应用原理图
支持 12 种 USB 端口快充协议
支持 USB TypeC PD2.0/PD3.0/PPS DFP 协议
支持多种充电协议(QC3.0/QC2.0,FCP,SCP, AFC , MTK PE+ 2.0/1.1 以及 2.4A , 2.0A 和 BC1.2 )
支持自动选择 TypeC PD 或其他快充协议
支持 USB TypeC PD2.0/PD3.0/PPS DFP
CC1,CC2 自动输出上拉状态
支持广播 18W 功率的 SRC Capability 包
支持广播 5V,9V,12V 电压的 SRC Capability 包
支持广播 3V~12V PPS 电压的 SRC Capability 包
CC 握手成功后,VBUSG 开启 VBUS 功率路径
支持 QC3.0/QC2.0 Class A 充电协议
支持 QC3.0 Class A:3.6V~12V(0.2V/Step)
支持 QC2.0 Class A:5V,9V,12V
支持 MTK PE+ 2.0/1.1 快充协议
PE+ 2.0:5V~20V(0.5V/Step)配置
PE+ 1.1:5V,7V,9V,12V 配置
支持 FCP 快充
支持 SCP 快充
支持 AFC 快充
支持 2.4A :DP = 2.7V, DM = 2.7V
支持 2.0A:DP = 1.2V , DM =1.2V
支持 BC1.2:DP 与 DM 短接
自动检测 DP,DM 上电压对应的快充请求,通 过调节 FB 精确控制输出电压
DP,DM,CC1,CC2 过压保护
DP,DM 对地弱短路保护
工作电压范围:3 .3V~20V
封装 SSOP10
2. 简介
IP2188 是一款集成 12 种、用于 USB 输出端口 的快充协议 IC ,支持 USB 端口充电协议。支持 11 种快充协议,包括 USB TypeC PD2.0/PD3.0/PPS DFP, HVDCP
QC3.0/QC2.0 ( Quick Charge ) Class A , FCP ( Hisilicon® Fast Charge Protocol ), SCP ( Super Fast Charge ), AFC ( Samsung® Adaptive Fast Charge ), MTK PE+ 2.0/1.1 ( MediaTek Pump Express Plus 2.0/1.1 ), Apple 2.4A , BC1.2 以及 2.0A 。 IP2188 支持自动检测设备类型和充电协议切换, 自动响应快充协议请求。
IP2188 集成 FB 控制接口,可通过调节 FB SOURCE/SINK 的电流(最小 2uA/step )来精确控制 输出电压。
3. 应用
USB 功率输出接口、移动电源、车载充电器
智慧手机、平板电脑、网络笔记本、数字相机、 蓝牙配件所用的电池充电器
代理商:深圳市夸克微科技 郑先生 :13528458039 QQ 2867714804
4. 典型应用原理图
发表评论
深圳市夸克微科技有限公司
| 联系人: | 郑先生(夸克微科技,不是夸克浏览器的) |
|---|---|
| 电话: | 13528458039 |
| Email: | zqf@kkmicro.com |
| QQ: | 2867714804 |
| 微信: | 13528458039 |
| 地址: | 深圳市福田区赛格广场24楼2401A |
产品分类
