面议
CN3306代理商,原装现货,技术支持
3288
面议
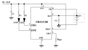
供应CN3303如韵芯片,技术支持,现货
1675
面议
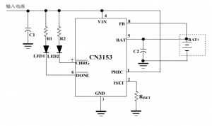
代理CN3300芯片,技术支援,现货直销
1128
面议
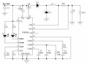
代理CN3152芯片,技术支持,现货直销
1123
深圳市夸克微科技有限公司
| 联系人: | 郑先生(夸克微科技,不是夸克浏览器的) |
|---|---|
| 电话: | 13528458039 |
| Email: | zqf@kkmicro.com |
| QQ: | 2867714804 |
| 微信: | 13528458039 |
| 地址: | 深圳市福田区赛格广场24楼2401A |
产品分类






