CN3300芯片,技术支援,现货
- 2020-11-09 11:13:00
- admin 原创
- 1361
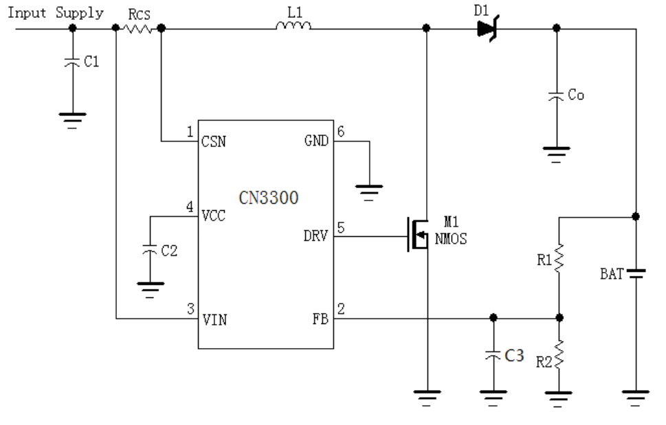
CN3300是一款工作于4V到28V的PFM升压型电池充电控制集成电路。 CN3300内部集成有基准电压源,+5V电压调制单元,电感电流检测单元,电池电压检测电路和片外N沟道MOSFET驱动电路等,具有外部元件少,电路简单等优点。当接通输入电源时,CN3300进入充电状态,控制片外N沟道MOSFET导通,电感电流上升,当上升到外部电流检测电阻设置的上限时,片外N沟道MOSFET截止,电感电流下降,电感中的能量转移到电池中。当电感电流下降到外部电流检测电阻设置的下限时,片外N沟道MOSFET再次导通,如此循环。电池电压通过电阻分压网络反馈到FB管脚,当FB管脚电压达到1.205V(典型值)时,充电过程结束,片外N沟道MOSFET保持截止状态。当FB管脚电压下降到再充电阈值时,CN3300再次进入充电状态。CN3300最高工作频率可达1MHz,工作温度范围从-40℃到+85℃。CN3300采用6管脚的SOT23封装。
独立充电器
产品无铅,满足rohs指令要求,不含卤素
联系人: 郑先生
电话: 13528458039
Email: zqf@kkmicro.com
QQ: 2867714804
微信: 13528458039
地址: 深圳市南山区蛇口街道渔一社区后海大道1021号BC座B303A16
| 联系人: | 郑先生(夸克微科技,不是夸克浏览器的) |
|---|---|
| 电话: | 13528458039 |
| Email: | zqf@kkmicro.com |
| QQ: | 2867714804 |
| 微信: | 13528458039 |
| 地址: | 深圳市福田区赛格广场24楼2401A |

