CN3303如韵,技术支持,现货
- 2020-11-09 11:15:00
- admin 原创
- 1582
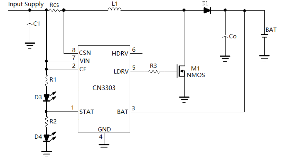
CN3303是一款工作于2.7V到6.5V的PFM升压型三节锂电池充电控制集成电路。CN3303采用恒流和准恒压模式(Quasi-CVTM)对电池进行充电管理,内部集成有基准电压源,电感电流检测单元,电池电压检测电路和片外场效应晶体管驱动电路等,具有外部元件少,电路简单等优点。当接通输入电源后,CN3303进入充电状态,控制片外N沟道MOSFET导通,电感电流上升,当上升到外部电流检测电阻设置的上限时,片外N沟道MOSFET截止,电感电流下降,电感中的能量转移到电池中。当电感电流下降到外部电流检测电阻设置的下限时,片外N沟道MOSFET再次导通,如此循环。当BAT管脚电压第一次达到内部设置的12.6V(典型值)时,CN3303进入准充电模式,以较小电流对电池充电。只有当BAT管脚电压第二次达到12.6V时,充电过程才结束,片外N沟道MOSFET保持截止状态。当BAT管脚电压下降到再充电阈值时,CN3303再次进入充电状态。CN3303最高工作频率可达1MHz,工作温度范围从-40℃到+85℃。当电池电压低于输入电压或电池短路时,CN3303在片外N沟道MOSFET和P沟道MOSFET的共同作用下,用较小电流继续对电池充电,对电池起到保护作用。其他功能包括芯片使能输入,状态指示输出端等。CN3303采用8管脚的SOP8封装。
应 用:
三节锂电池充电控制
按摩机,筋膜枪等
音响
独立充电器
特点:
输入电压范围:2.7V 到 6.5V
工作电流:280微安@VIN=5V
电感电流检测
高达1MHz开关频率
准恒压充电模式补偿电池内阻和电池连接线
电阻产生的电压损失
自动再充电功能
高达35W输出功率
当电池电压低于输入电压或者电池短路时,以较小电流充电。
输入电源的自适应功能
芯片使能输入端
电池端过压保护
状态指示输出
工作温度范围:-40℃到85℃
8管脚SOP8封装
产品无铅,满足rohs指令要求,不含卤素
联系人: 郑先生
电话: 13528458039
Email: zqf@kkmicro.com
QQ: 2867714804
微信: 13528458039
地址: 深圳市南山区蛇口街道渔一社区后海大道1021号BC座B303A16
| 联系人: | 郑先生(夸克微科技,不是夸克浏览器的) |
|---|---|
| 电话: | 13528458039 |
| Email: | zqf@kkmicro.com |
| QQ: | 2867714804 |
| 微信: | 13528458039 |
| 地址: | 深圳市福田区赛格广场24楼2401A |

