CN3702如韵,代理商,原装现货
- 2020-11-09 11:23:00
- admin 原创
- 1374
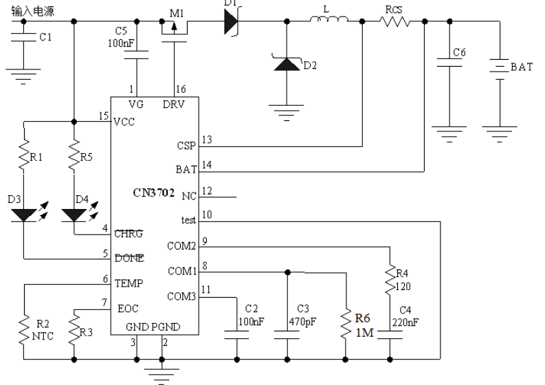
CN3702 是 PWM 降压模式双节锂电池充电管理集成电路,独立对锂电池充电进行自动管理,具有封装外形小,外围元器件少和使用简单等优点。CN3702 具有恒流和恒压充电模式,非常适合锂电池的充电。在恒压充电模式,CN3702将电池电压调制在 8.4V,精度为±1%;在恒流充电模式,充电电流通过一个外部电阻设置。对于深度放电的锂电池,当电池电压低于5.6V时,CN3702用所设置的恒流充电电流的15%对电池进行涓流充电。在恒压充电阶段,充电电流逐渐减小,当充电电流降低到外部电阻所设置的值时,充电结束。在充电结束状态,如果电池电压下降到8V时,自动开始新的充电周期。当输入电源掉电或者输入电压低于电池电压时,CN3702自动进入睡眠模式。其它功能包括输入低电压锁存,电池温度监测,电池端过压保护和充电状态指示等。CN3702 采用 16 管脚 TSSOP 封装。
独立电池充电器
产品无铅,无卤素元素,满足 RoHS
联系人: 郑先生
电话: 13528458039
Email: zqf@kkmicro.com
QQ: 2867714804
微信: 13528458039
地址: 深圳市南山区蛇口街道渔一社区后海大道1021号BC座B303A16
| 联系人: | 郑先生(夸克微科技,不是夸克浏览器的) |
|---|---|
| 电话: | 13528458039 |
| Email: | zqf@kkmicro.com |
| QQ: | 2867714804 |
| 微信: | 13528458039 |
| 地址: | 深圳市福田区赛格广场24楼2401A |

