CN3705 技术支持,现货,代理商
- 2020-11-09 11:29:00
- admin 原创
- 1065
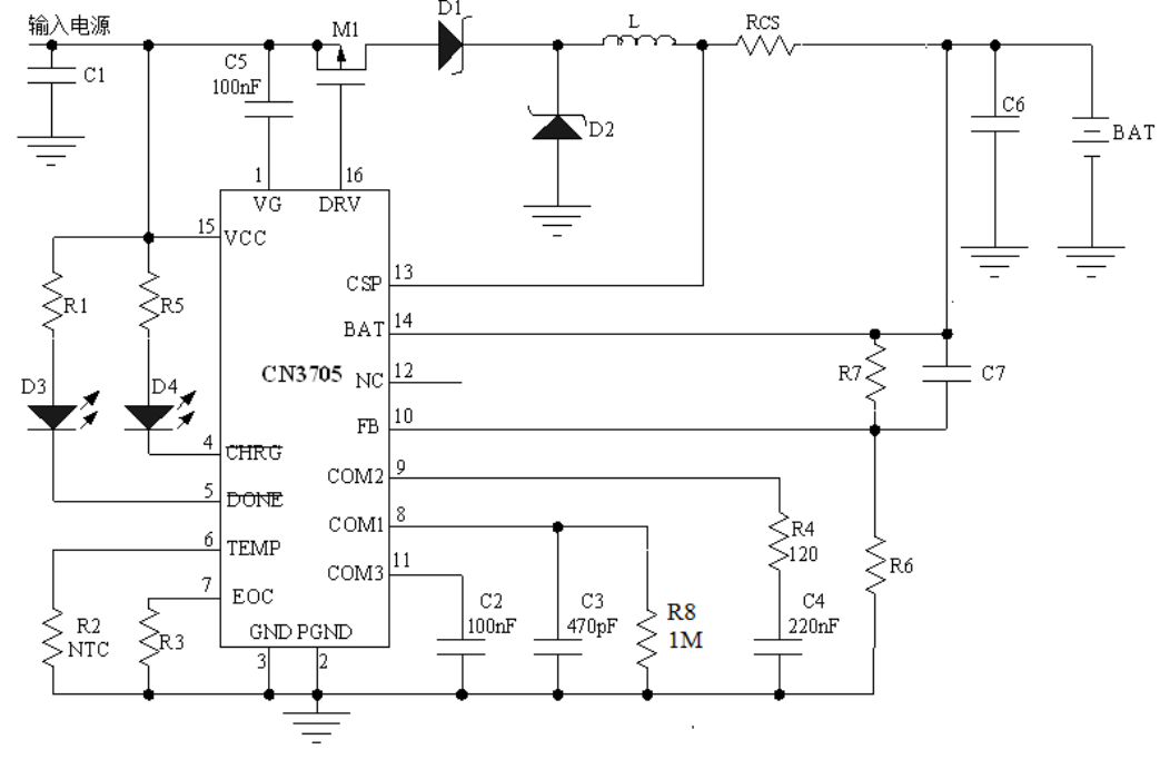
CN3705是 PWM 降压模式锂电池或磷酸铁锂电池充电管理集成电路,独立对单节或多节锂电池或磷酸铁锂电池充电进行自动管理,具有封装外形小,外围元器件少和使用简单等优点。CN3705 具有恒流和恒压充电模式,非常适合锂电池或磷酸铁锂电池的充电。在恒压充电模式,恒压充电电压由外部电阻分压网络设置;在恒流充电模式,充电电流通过一个外部电阻设置。对于深度放电的电池,当电池电压低于所设置的恒压充电电压的66.7%时,CN3705用所设置的恒流充电电流的15%对电池进行涓流充电。在恒压充电阶段,充电电流逐渐减小,当充电电流降低到外部电阻所设置的值时,充电结束。在充电结束状态,如果电池电压下降到所设置的恒压充电电压的91.1%时,自动开始新的充电周期。当输入电源掉电或者输入电压低于电池电压时,CN3705自动进入低功耗的睡眠模式。其它功能包括输入低电压锁存,电池温度监测,电池端过压保护和充电状态指示等。CN3705 采用 16 管脚 TSSOP 封装。
应用:
独立电池充电器
特点:
宽输入电压范围:7.5V 到 28V
对单节或多节锂电池或磷酸铁锂电池进行完整的充电管理
产品无铅,无卤素元素,满足 RoHS
联系人: 郑先生
电话: 13528458039
Email: zqf@kkmicro.com
QQ: 2867714804
微信: 13528458039
地址: 深圳市南山区蛇口街道渔一社区后海大道1021号BC座B303A16
| 联系人: | 郑先生(夸克微科技,不是夸克浏览器的) |
|---|---|
| 电话: | 13528458039 |
| Email: | zqf@kkmicro.com |
| QQ: | 2867714804 |
| 微信: | 13528458039 |
| 地址: | 深圳市福田区赛格广场24楼2401A |

