CN3761 技术支持,现货,如韵
- 2020-11-09 11:32:00
- admin 原创
- 1287
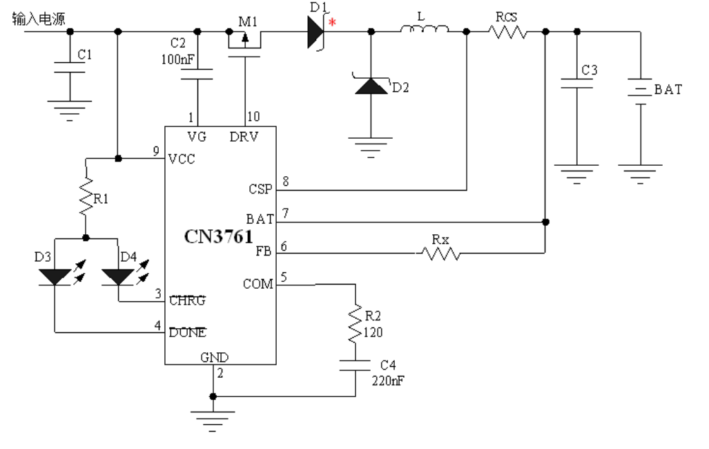
CN3761 是 PWM 降压模式单节锂电池充电管理集成电路,独立对单节锂电池充电进行管理,具有封装外形小,外围元器件少和使用简单等优点。CN3761 具有涓流,恒流和恒压充电模式,非常适合锂电池充电管理。在恒压充电模式,CN3761将电池电压调制在 4.2V,也可以通过一个外部电阻向上调整;在恒流充电模式,充电电流通过一个外部电阻设置。对于深度放电的锂电池,当电池电压低于恒压充电电压的66.5%(典型值)时,CN3761用所设置的恒流充电电流的17.5%对电池进行涓流充电。在恒压充电阶段,充电电流逐渐减小,当充电电流降低到恒流充电电流的16%时,充电结束。在充电结束状态,如果电池电压下降到恒压充电电压的95.5%,自动开始新的充电周期。当输入电源掉电或者输入电压低于电池电压时,CN3761自动进入睡眠模式。其它功能包括输入低电压锁存,电池端过压保护和充电状态指示等。CN3761 采用 10 管脚 SSOP 封装。
独立电池充电器
宽输入电压范围:4.5V 到 28V
对单节锂电池完整的充电管理
产品无铅,满足 Rohs,不含卤素
联系人: 郑先生
电话: 13528458039
Email: zqf@kkmicro.com
QQ: 2867714804
微信: 13528458039
地址: 深圳市南山区蛇口街道渔一社区后海大道1021号BC座B303A16
| 联系人: | 郑先生(夸克微科技,不是夸克浏览器的) |
|---|---|
| 电话: | 13528458039 |
| Email: | zqf@kkmicro.com |
| QQ: | 2867714804 |
| 微信: | 13528458039 |
| 地址: | 深圳市福田区赛格广场24楼2401A |

