芯片信息
1524
2020-11-09
CN3765 如韵,芯片,技术支援
CN3765 是 PWM 降压模式多类型电池充电管理集成电路,独立对多种电池充电进行管理,具有封装外形小,外围元器件少和使用简单等优点。CN3765 具有涓流,恒流和恒压充电模式,非常适合锂电池,磷酸铁锂电池和钛酸锂电池充电管理。在恒压充电...
1307
2020-11-09
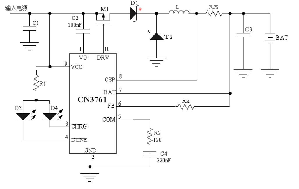
CN3761 技术支持,现货,如韵
CN3761 是 PWM 降压模式单节锂电池充电管理集成电路,独立对单节锂电池充电进行管理,具有封装外形小,外围元器件少和使用简单等优点。CN3761 具有涓流,恒流和恒压充电模式,非常适合锂电池充电管理。在恒压充电模式,CN3761将电池...
1079
2020-11-09
CN3705 技术支持,现货,代理商
CN3705是 PWM 降压模式锂电池或磷酸铁锂电池充电管理集成电路,独立对单节或多节锂电池或磷酸铁锂电池充电进行自动管理,具有封装外形小,外围元器件少和使用简单等优点。CN3705 具有恒流和恒压充电模式,非常适合锂电池或磷酸铁锂电池的充...
1744
2020-11-09
CN3703 技术支持,现货,芯片
CN3703 是 PWM 降压模式三节锂电池充电管理集成电路,独立对三节锂电池充电进行自动管理,具有封装外形小,外围元器件少和使用简单等优点。CN3703 具有恒流和恒压充电模式,非常适合锂电池的充电。在恒压充电模式,CN3703将电池电压...
1389
2020-11-09
CN3702如韵,代理商,原装现货
CN3702 是 PWM 降压模式双节锂电池充电管理集成电路,独立对锂电池充电进行自动管理,具有封装外形小,外围元器件少和使用简单等优点。CN3702 具有恒流和恒压充电模式,非常适合锂电池的充电。在恒压充电模式,CN3702将电池电压调制...
文章分类
深圳市夸克微科技有限公司
| 联系人: | 郑先生(夸克微科技,不是夸克浏览器的) |
|---|---|
| 电话: | 13528458039 |
| Email: | zqf@kkmicro.com |
| QQ: | 2867714804 |
| 微信: | 13528458039 |
| 地址: | 深圳市福田区赛格广场24楼2401A |





